Nicolás Corta | Web Oficial

Para personas que quieran aprovechar la IA

Aprende a Crear y Vender Soluciones de IA Listas para Implementar en Negocios.

Únete a IA LAB, el programa donde aprenderás a construir soluciones de IA listas para implementar a clientes usando herramientas no-code, y a conseguir tus primeros clientes partiendo desde cero.

El Objetivo de este Programa

El objetivo de este programa es convertirse en usuarios avanzados capaces de aplicar IA en su trabajo, automatizar procesos y desarrollar soluciones reales listas para vender, además de darte una ruta paso a paso para que consigas tus 1º clientes.

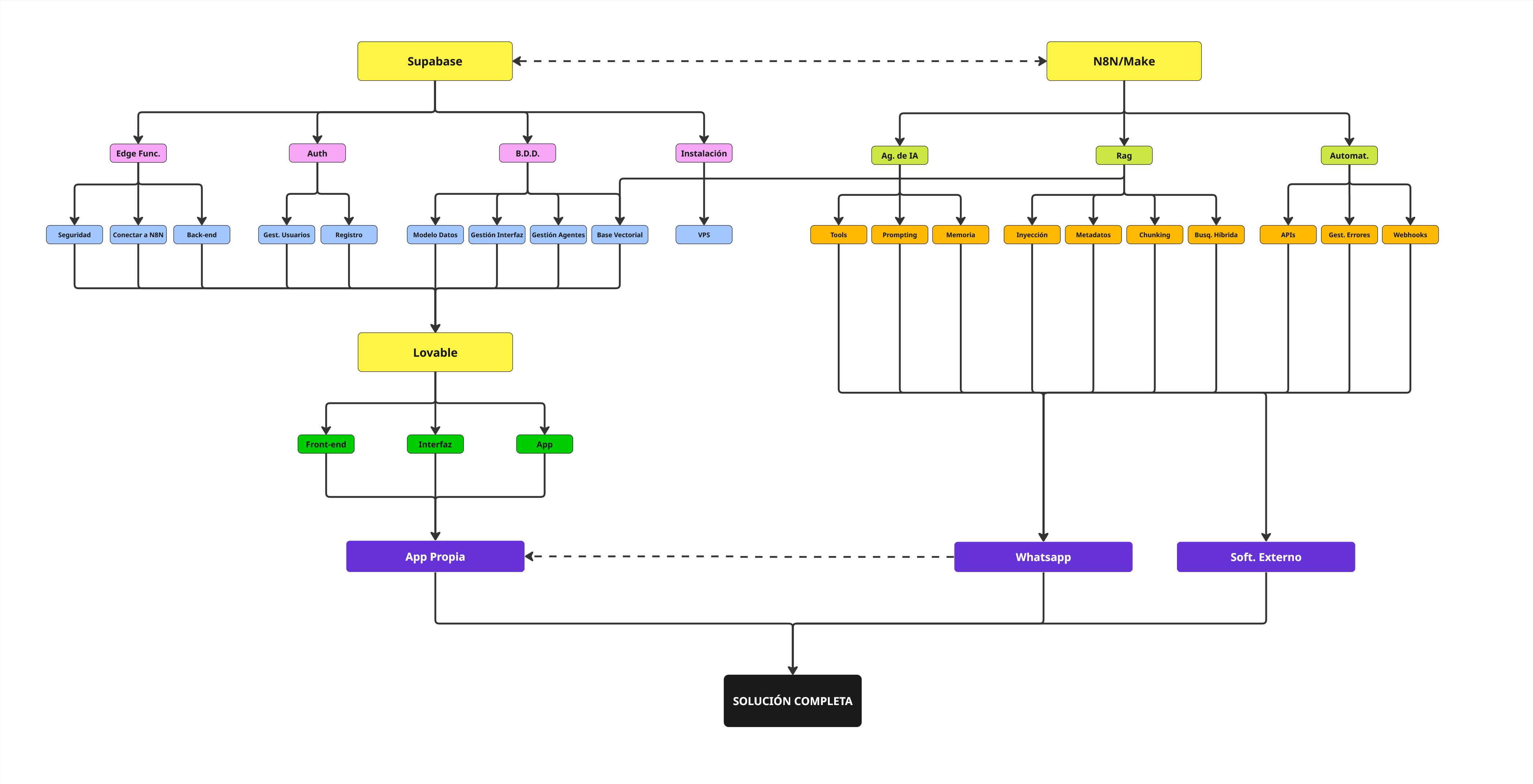
n8n Logo

N8N

Automatizaciones complejas y Agentes de IA.

Make.com Logo

Make.com

Automatizaciones sencillas.

Supabase Logo

Supabase

Bases de datos y backends escalables para tus soluciones de IA.

Lovable Logo

Lovable

Soluciones e Interfaces personalizadas.

Diagrama del programa IA LAB

Tu Ruta de 90 Días hacia tu Primer Cliente

Un plan de acción paso a paso para que lances tu servicio de IA, incluso si empiezas desde cero.

Diagrama de la Ruta de 90 Días

Mes 1: Cimientos y Oferta Irresistible

Definimos tu nicho de mercado ideal y construimos una oferta tan buena que tus clientes no podrán rechazar. Te convertirás en un experto en un problema específico.

Mes 2: Generación de Leads y Ventas

Implementamos un sistema para generar un flujo constante de reuniones con clientes potenciales. Aprenderás a vender tus servicios de alto valor sin ser un "vendedor".

Mes 3: Desarrollo y Entrega del Servicio

Es hora de construir. Aplicarás lo aprendido con las herramientas no-code para entregar resultados increíbles a tu primer cliente y sentar las bases para escalar.

Algunos Casos de Éxito

Casos de éxito de alumnos de IA LAB

Preguntas Frecuentes de IA LAB

¿Por qué debería confiar en vosotros?

IA LAB nace de la experiencia real de IA Corp, una consultora que ha implementado soluciones de inteligencia artificial en más de 50 empresas de distintos sectores.

¿Por qué no puedo aprender esto por mi cuenta?

Puedes intentarlo, pero probablemente acabarás perdiendo tiempo saltando entre herramientas, vídeos y prompts sin estructura.

En IA LAB ya hemos filtrado lo que funciona en la práctica. Te damos un método probado, una secuencia clara y soporte continuo para avanzar sin perder foco.

¿Es un programa “hazlo tú mismo”, “contigo” o “por ti”?

Es un formato “done-with-you” (contigo).

Aprendes con nosotros, aplicando los conocimientos en tu propio negocio o para ofrecerlo a otros negocios.

Tienes sesiones en grupo todas las semanas, además de que me puedes preguntar a mi lo que sea personally cuando te surja cualquier duda.

¿Qué obtengo exactamente?

Acceso a cursos prácticos sobre agentes de IA, RAG y automatizaciones, con casos de uso listos para aplicar.

Una ruta guiada de 90 días en la que sabrás exactamente qué hacer cada día para conseguir tus primeros clientes.

Sesiones semanales para resolver dudas y profundizar en temas avanzados de IA.

Incluye plantillas, acceso a GoHighLevel por solo 1 $/mes (en lugar de 97 $/mes), más de 23 000 € en descuentos en herramientas y alguna que otra sorpresa extra 😉.

Y, por supuesto, mi apoyo total para que alcances los objetivos que te propongas.

¿Qué nivel tienen los contenidos?

Todo está diseñado paso a paso, pero te recomiendo venir con nociones básicas de IA.

Aquí no vamos a ver ChatGPT y Herramientas generales sino que nos centramos en las que nos permiten crear soluciones personalizadas.

¿Cuántas sesiones hay por semana?

Dos sesiones grupales fijas (martes y jueves).

Todas se graban y se suben al portal.

¿Tengo sesiones individuales?

Sí. Cada alumno tiene una mentoría individual en caso de darse de alta con el plan anual.

¿Cuánto tiempo debo dedicarle por semana?

Mínimo 1 hora diaria (5 h/semana) para seguir el ritmo.

Si quieres aplicar lo aprendido en tu empresa o lanzar tus propios sistemas, recomendamos entre 7 y 10 h semanales.

¿De cuánto es la inversión?

Tiene una inversión de 63$ al mes que al cambio a euros se queda en unos 50 euros.

¿Esto funciona en mi sector o país?

Sí. Hemos trabajado con profesionales de marketing, salud, educación, logística, derecho, hostelería y consultoría en más de 10 países.

La metodología es adaptable a cualquier negocio que quiera integrar IA en sus flujos.

¿Qué tienen en común los alumnos que más avanzan?

Los que siguen la metodología, aplican rápido lo aprendido y preguntan mucho.

No esperan a entenderlo todo: lo ponen en práctica desde el primer día.

¿Y los que no obtienen resultados?

Normalmente, quienes no implementan, no asisten a las sesiones o no usan el soporte y simplemente se lo ven modo Netflix.

Aquí lo más importante es la acción y la constancia para ver los resultados.

¿Qué tipo de alumnos hay en el programa?

Hay desde emprendedores individuales y profesionales del de distintos sectores, pasando por equipos técnicos y directivos de empresas medianas.

El 80 % busca mejorar la productividad en sus negocios o lanzar nuevos servicios con IA.

¿Por qué hacéis esto?

Porque creemos que la IA solo tiene impacto real cuando se aplica en el día a día.

© 2025 Nicolás Cort. Todos los derechos reservados.